
Sklep Play nie działa? Oto proste sposoby na szybkie naprawienie problemu
Zmagasz się z problemami, bo sklep play nie działa? Sprawdź skuteczne metody, aby naprawić błędy i przywrócić jego funkcjonalność.

Zmagasz się z problemami, bo sklep play nie działa? Sprawdź skuteczne metody, aby naprawić błędy i przywrócić jego funkcjonalność.

Problemy z mObywatel 2.0? Dowiedz się, dlaczego aplikacja nie działa, jakie błędy techniczne występują oraz poznaj skuteczne rozwiązania do usunięcia trudności.

Poznaj budowę płytki PCB oraz jej kluczowe elementy. Dowiedz się, z jakich warstw składa się obwód drukowany i jakie materiały są używane do jego produkcji. Kompletny przewodnik po płytkach elektronicznych.

Poznaj budowę i zasadę działania ogniwa akumulatora. Dowiedz się, jakie są rodzaje ogniw, ich parametry techniczne oraz jak prawidłowo je użytkować, by służyły jak najdłużej.

Poznaj zasady bezpiecznego użytkowania ogniw LiPo! Dowiedz się jak prawidłowo ładować, przechowywać i transportować akumulatory litowo-polimerowe. Zobacz najważniejsze parametry i unikaj zagrożeń.

Sprawdź, czy Twój PC spełnia wymagania Baldur's Gate 3. Poznaj minimalne i zalecane specyfikacje, w tym procesor, RAM i kartę graficzną. Optymalizuj grę dla najlepszej wydajności.

Dowiedz się, jak włączyć iMessage na urządzeniach Apple. Prosta instrukcja aktywacji, konfiguracji i personalizacji komunikatora. Poznaj zalety i funkcje iMessage już teraz!

Problemy z AirDrop? Sprawdź, dlaczego airdrop nie działa, oraz poznaj skuteczne rozwiązania na iPhone i Mac, by naprawić przesyłanie plików.

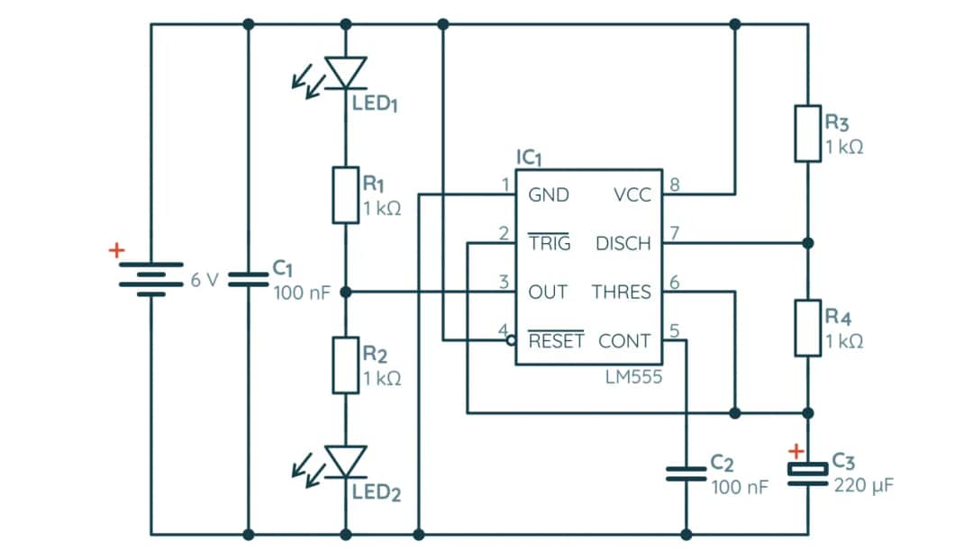
Stwórz własny układ migającej diody LED z NE555. Szczegółowa instrukcja montażu, lista elementów i praktyczne wskazówki dla elektroników-amatorów. Poznaj podstawy elektroniki od A do Z.

Poznaj różne rodzaje urządzeń do mierzenia ciśnienia atmosferycznego - od klasycznych barometrów po nowoczesne ciśnieniomierze. Sprawdź, jak działają i które wybrać.