NE555 to uniwersalny układ scalony, który zrewolucjonizował elektronikę w 1971 roku. Służy głównie do generowania impulsów i kontroli czasu. Jest tani i prosty w użyciu. Jego najpopularniejsze zastosowanie to sterowanie diodami LED w różnych projektach elektronicznych.
Układ może pracować w trzech podstawowych trybach: monostabilnym (pojedynczy impuls), astabilnym (ciągłe impulsy) oraz bistabilnym (dwa stany). Szczególnie ważny jest tryb astabilny, który pozwala na tworzenie efektów migania diod LED.
Najważniejsze informacje:- Wykorzystywany głównie do sterowania czasem i generowania sygnałów
- Działa w trzech trybach pracy, co zwiększa jego wszechstronność
- Idealny do projektów z migającymi diodami LED
- Częstotliwość migania można łatwo kontrolować przez dobór odpowiednich elementów
- Popularny zarówno wśród amatorów, jak i profesjonalistów
- Niski koszt i łatwa dostępność sprawiają, że jest często wybierany w projektach DIY
Czym jest układ NE555 i jak działa
NE555 LED to wszechstronny układ scalony, który służy do generowania impulsów elektrycznych. Układ może pracować w trzech trybach: monostabilnym, astabilnym i bistabilnym. Jest niezwykle popularny ze względu na niską cenę i prostotę użytkowania.
NE555 migająca dioda to jedno z najpopularniejszych zastosowań tego układu. Wykorzystując tryb astabilny, możemy stworzyć prosty i efektywny ne555 generator led.
Potrzebne komponenty do budowy migającej diody LED
- Układ scalony NE555 - serce projektu, generator impulsów
- Dioda LED - element świecący, dostępna w różnych kolorach
- Kondensator elektrolityczny 10μF - określa częstotliwość migania
- Kondensator ceramiczny 0.01μF - stabilizuje pracę układu
- Rezystor 1kΩ - ogranicza prąd diody LED
- Rezystory 4.7kΩ (2 sztuki) - określają częstotliwość migania
- Płytka stykowa - do montażu elementów
- Źródło zasilania 9V - zasila cały układ
Możesz zastosować zamienniki rezystorów o zbliżonych wartościach. W przypadku kondensatorów elektrolitycznych dopuszczalne są wartości w zakresie 4.7-47μF.
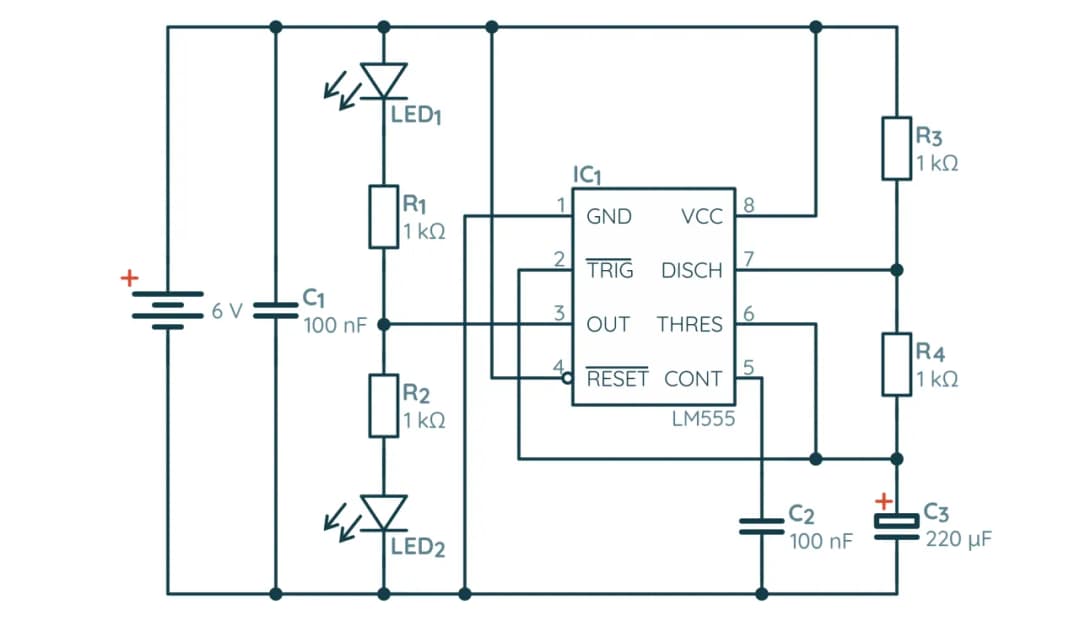
Schemat połączenia układu NE555 z diodą LED
NE555 układ czasowy LED wymaga precyzyjnego połączenia wszystkich komponentów. Schemat przedstawia standardową konfigurację ne555 migacz led.
Montaż układu krok po kroku
- Krok 1: Umieść NE555 LED na płytce stykowej, zwracając uwagę na orientację
- Krok 2: Podłącz zasilanie do pinu 8 (VCC) i uziemienie do pinu 1 (GND)
- Krok 3: Zamontuj kondensator elektrolityczny między pinami 2 i 6, zachowując polaryzację
- Krok 4: Podłącz rezystory R1 i R2 do pinu 7
- Krok 5: Zamontuj diodę LED z rezystorem ograniczającym do pinu 3
- Krok 6: Dodaj kondensator ceramiczny między VCC a GND
Po zakończeniu montażu sprawdź dokładnie wszystkie połączenia. Upewnij się, że polaryzacja kondensatorów i diody LED jest prawidłowa.
Co zrobić gdy układ nie działa?
NE555 migająca dioda może nie działać z powodu odwrotnego podłączenia zasilania lub diody LED. Sprawdź też, czy wszystkie elementy są prawidłowo przylutowane lub zamocowane na płytce stykowej.
Najczęstszym problemem jest nieprawidłowe podłączenie kondensatora elektrolitycznego lub zwarcie między ścieżkami. NE555 sygnalizator LED wymaga też odpowiedniego napięcia zasilania w zakresie 4.5-15V.
Rozwiązaniem większości problemów jest systematyczna weryfikacja połączeń. Sprawdź napięcie na poszczególnych pinach układu. Możesz też spróbować wymienić układ NE555 na nowy.
Modyfikacje podstawowego układu
NE555 generator LED można zmodyfikować na wiele sposobów. Dodanie potencjometru umożliwi regulację częstotliwości migania. Możliwe jest też połączenie kilku diod LED lub dodanie fotorezystora do sterowania światłem.
| Wariant | Modyfikacja | Zastosowanie |
| Podstawowy | Pojedyncza dioda | Sygnalizacja |
| Rozszerzony | Regulacja częstotliwości | Efekty świetlne |
| Zaawansowany | Sterowanie światłem | Automatyka |
Jak dodać regulację częstotliwości?
Aby dodać regulację częstotliwości do ne555 astabilny LED, należy zastąpić jeden z rezystorów potencjometrem. Wartość potencjometru powinna być 2-3 razy większa niż wartość wymienianego rezystora.
Potencjometr najlepiej podłączyć w miejsce rezystora R2. W ten sposób uzyskamy większy zakres regulacji częstotliwości migania.
Do regulacji częstotliwości najlepiej użyć potencjometru 100kΩ. Pozwoli to na płynną regulację w szerokim zakresie. Warto też dodać równoległy rezystor 1kΩ jako zabezpieczenie.
Przykładowe zastosowania migającej diody LED
NE555 układ czasowy LED świetnie sprawdza się w systemach alarmowych. Może służyć jako sygnalizator stanu baterii lub wskaźnik włączenia urządzenia. Dodatkowo, układ może być wykorzystany do tworzenia efektów świetlnych w modelarstwie.
NE555 migacz LED znajduje zastosowanie w dekoracyjnym oświetleniu. Można go wykorzystać do tworzenia świątecznych dekoracji lub podświetlenia elementów scenografii. Układ sprawdza się też jako prosty sygnalizator w projektach edukacyjnych.
Podstawowy projekt można rozbudować o dodatkowe funkcje. Możliwe jest dodanie czujników lub sterowania zdalnego.
Wskazówki bezpieczeństwa
Podczas pracy z układem zawsze używaj zasilacza z zabezpieczeniem przeciwzwarciowym. Unikaj dotykania elementów układu podczas pracy.
Zwróć szczególną uwagę na polaryzację kondensatorów elektrolitycznych. Odwrotne podłączenie może spowodować ich wybuch.
Zabezpiecz układ przed wilgocią i kurzem. Używaj odpowiedniej obudowy do gotowego projektu. Pamiętaj o właściwym odprowadzaniu ciepła, szczególnie przy większej liczbie diod LED.
Zaawansowane tryby pracy układu NE555
Tryb monostabilny pozwala na generowanie pojedynczych impulsów o określonym czasie trwania. Jest idealny do tworzenia timerów i generatorów opóźnień.
W trybie bistabilnym NE555 LED działa jako przerzutnik. Umożliwia to tworzenie układów włącz/wyłącz reagujących na przyciski.
Tryb astabilny jest najbardziej uniwersalny. Pozwala na ciągłe generowanie impulsów o regulowanej częstotliwości.
Każdy z trybów ma swoje unikalne zastosowania. Wybór zależy od konkretnych potrzeb projektu.
Co najważniejsze w budowie układu NE555 LED?
NE555 LED to wszechstronny układ, który pozwala na tworzenie różnorodnych projektów świetlnych. Kluczem do sukcesu jest prawidłowy dobór komponentów i ich staranne połączenie. Szczególną uwagę należy zwrócić na wartości rezystorów i kondensatorów, które determinują częstotliwość migania.
Podstawowa wersja ne555 migacz led może być łatwo modyfikowana poprzez dodanie potencjometru lub dodatkowych diod. Najpopularniejsze problemy, takie jak brak migania lub nieregularna praca, zwykle wynikają z nieprawidłowych połączeń lub złej polaryzacji elementów. Zawsze warto rozpocząć od sprawdzenia podstawowych połączeń i napięcia zasilania.
Niezależnie od wybranego trybu pracy - monostabilnego, astabilnego czy bistabilnego - ne555 generator led pozostaje prostym i niezawodnym rozwiązaniem dla początkujących elektroników. Pamiętaj o zachowaniu zasad bezpieczeństwa i starannym wykonaniu wszystkich połączeń, a stworzysz funkcjonalny układ, który posłuży Ci w wielu projektach.




