ATmega328P to wszechstronny mikroprocesor 8-bitowy, który zrewolucjonizował świat elektroniki amatorskiej. Układ ten zawiera 28 pinów i działa przy napięciu od 1.8V do 5.5V. Jest sercem popularnej platformy Arduino Uno. Jego główną zaletą jest połączenie prostoty użytkowania z zaawansowanymi możliwościami technicznymi.
Ten niewielki, ale potężny chip oferuje 14 pinów cyfrowych oraz 6 wejść analogowych. Wspiera komunikację przez popularne interfejsy jak USART, SPI i I2C. Wbudowany przetwornik ADC pozwala na precyzyjne pomiary napięcia. Kluczowe informacje:- Architektura 8-bitowa zapewnia optymalną wydajność dla większości projektów amatorskich
- Napięcie zasilania 1.8V - 5.5V umożliwia zastosowanie w różnych układach
- 6 kanałów PWM do sterowania silnikami i diodami LED
- Wbudowany przetwornik ADC o rozdzielczości 10 bitów
- Możliwość programowania przez interfejs USART
- Popularność w projektach DIY dzięki kompatybilności z Arduino
- Niska cena i dostępność na rynku
- Wszechstronność zastosowań: od prostych projektów po zaawansowane systemy sterowania
Podstawowe informacje o ATmega328P
ATmega328P to 8-bitowy mikrokontroler z rodziny AVR, który wyróżnia się 32 KB pamięci Flash oraz 2 KB pamięci RAM. Układ pracuje z częstotliwością do 20 MHz i obsługuje napięcia od 1.8V do 5.5V. Ten wszechstronny chip zawiera wbudowany przetwornik analogowo-cyfrowy oraz liczne interfejsy komunikacyjne.
Układ ATmega328P znajduje szerokie zastosowanie w projektach amatorskich i profesjonalnych. Jest sercem popularnej platformy Arduino Uno, co przyczyniło się do jego rozpowszechnienia w społeczności DIY. Sprawdza się w systemach automatyki domowej, sterownikach LED oraz prostych robotach. Dzięki bogatemu zestawowi peryferiów, może obsługiwać różnorodne czujniki i układy wykonawcze.
- 32 KB pamięci programu Flash
- 2 KB pamięci RAM i 1 KB EEPROM
- 23 programowalne linie I/O
- 6 kanałów PWM
- 8-kanałowy, 10-bitowy przetwornik ADC
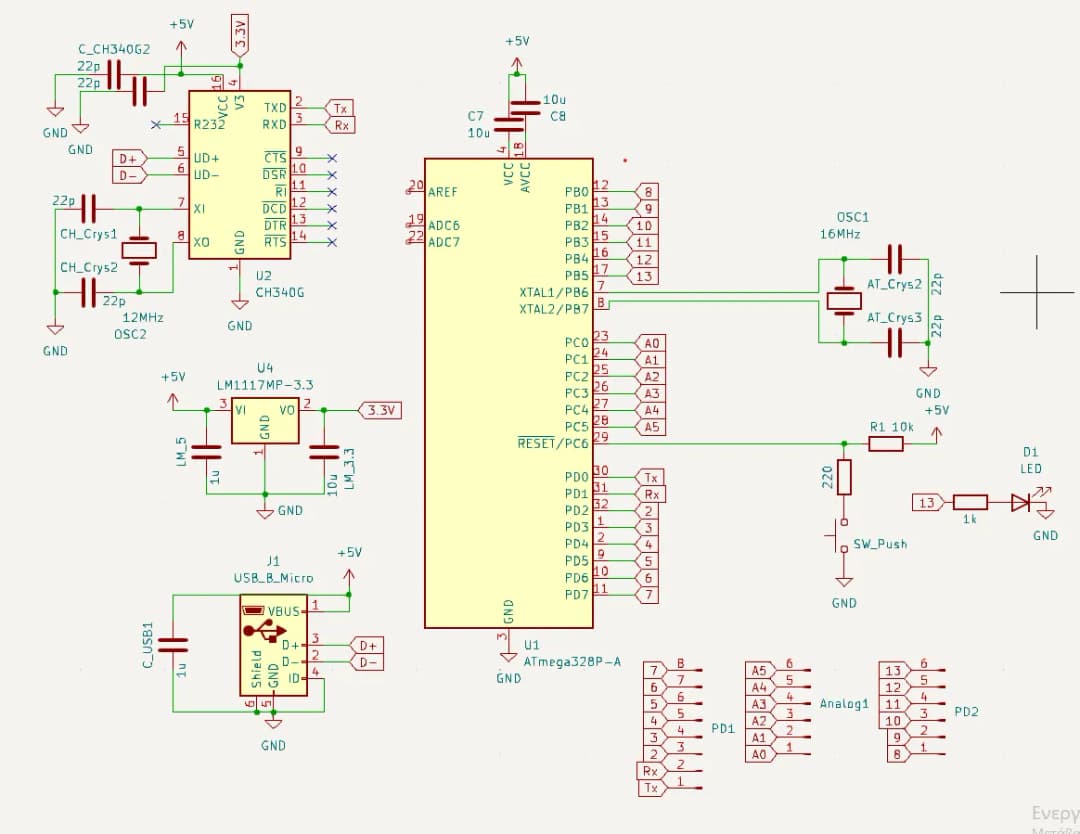
Schemat wyprowadzeń pinów ATmega328P
Schemat ATmega328P obejmuje 28 pinów w obudowie DIP. Każdy pin może pełnić kilka funkcji, zależnie od konfiguracji mikrokontrolera.
Co warto wiedzieć o mikrokontrolerze ATmega328P?
ATmega328P to uniwersalny mikrokontroler, który dzięki swojej prostocie i wszechstronności, stał się popularnym wyborem zarówno wśród początkujących elektroników, jak i doświadczonych programistów. Jego 28-pinowa struktura oferuje szeroki zakres możliwości, od podstawowych operacji wejścia/wyjścia po zaawansowaną komunikację poprzez różnorodne interfejsy.
Kluczową zaletą układu ATmega328P jest jego kompatybilność z platformą Arduino, co znacząco ułatwia rozpoczęcie pracy z mikrokontrolerem. Dzięki 32 KB pamięci Flash i 2 KB RAM, układ doskonale sprawdza się w większości projektów amatorskich i edukacyjnych. Wbudowany 10-bitowy przetwornik ADC oraz 6 kanałów PWM otwierają szerokie możliwości w zakresie sterowania i pomiarów.
Właściwe zrozumienie schematu ATmega328P oraz jego specyfikacji technicznych pozwala na optymalne wykorzystanie możliwości tego mikrokontrolera. Przestrzeganie zasad dotyczących zasilania, odpowiednie podłączenie elementów zewnętrznych oraz prawidłowa konfiguracja programatora to klucz do sukcesu w realizacji projektów opartych na tym popularnym układzie.




