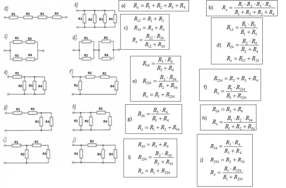
Działanie kalkulatora opiera się na dwóch głównych wzorach. Dla połączenia szeregowego sumuje wartości poszczególnych rezystorów. W przypadku połączenia równoległego oblicza odwrotność sumy odwrotności oporów. Narzędzie znacznie przyspiesza pracę przy projektowaniu obwodów.
Najważniejsze informacje:- Umożliwia błyskawiczne obliczenia dla dowolnej liczby rezystorów
- Obsługuje dwa typy połączeń: szeregowe i równoległe
- Automatycznie stosuje odpowiednie wzory matematyczne
- Znajduje zastosowanie w elektronice profesjonalnej i amatorskiej
- Dostępny online na różnych platformach
- Niektóre wersje uwzględniają tolerancję i moc rezystorów
Jak działa kalkulator połączeń rezystorów?
Kalkulator połączeń rezystorów automatycznie przelicza wartości oporników w układach elektrycznych. To szybkie narzędzie pozwala uniknąć żmudnych obliczeń matematycznych. Wystarczy wprowadzić wartości poszczególnych rezystorów, aby otrzymać wynik w kilka sekund.
Kalkulator obwodów elektrycznych rozpoznaje typ połączenia i stosuje odpowiednie wzory. Dla połączeń szeregowych sumuje wartości oporników. W przypadku układów równoległych wykorzystuje bardziej złożone formuły matematyczne.
- Automatyczne obliczanie rezystancji zastępczej
- Obsługa połączeń szeregowych i równoległych
- Możliwość wprowadzenia dowolnej liczby rezystorów
- Wyświetlanie wyników z uwzględnieniem jednostek
Obliczanie rezystancji zastępczej - wzory i metody
Obliczanie rezystancji zastępczej wymaga zastosowania różnych wzorów w zależności od typu połączenia. Kalkulator układów rezystancyjnych automatycznie dobiera odpowiednią metodę obliczeniową.
| Parametr | Połączenie szeregowe | Połączenie równoległe |
|---|---|---|
| Wzór | Rz = R1 + R2 + R3 | 1/Rz = 1/R1 + 1/R2 + 1/R3 |
| Charakterystyka | Proste sumowanie wartości | Odwrotność sumy odwrotności |
| Zastosowanie | Układy zwiększające opór | Układy zmniejszające opór |
Znajomość typu połączenia jest kluczowa dla prawidłowych obliczeń. Przelicznik połączeń oporników znacząco upraszcza proces kalkulacji. Automatyzacja procesu eliminuje ryzyko błędów obliczeniowych.
Połączenie szeregowe rezystorów
W połączeniu szeregowym prąd przepływa kolejno przez każdy rezystor. Całkowity opór układu jest sumą wszystkich oporników.
Ta konfiguracja jest często stosowana do zwiększania rezystancji układu. Kalkulator połączeń rezystorów automatycznie wykrywa ten typ połączenia.
Wzór: Rz = R1 + R2 + R3 + ... + Rn
gdzie: Rz - rezystancja zastępcza, R1, R2, R3, Rn - wartości poszczególnych rezystorów
Przykład: Dla trzech rezystorów o wartościach 100Ω, 200Ω i 300Ω, kalkulator oporów elektrycznych obliczy rezystancję zastępczą 600Ω. Wynik pojawia się natychmiast po wprowadzeniu danych.
Połączenie równoległe rezystorów
Połączenie równoległe charakteryzuje się wspólnymi punktami początkowymi i końcowymi wszystkich rezystorów. Ten układ zmniejsza całkowitą rezystancję obwodu.
Narzędzie do obliczania rezystorów stosuje w tym przypadku bardziej złożony wzór. Precyzyjne obliczenia są wykonywane automatycznie.
Przykład: Dla dwóch równoległych rezystorów 100Ω i 100Ω, kalkulator połączeń rezystorów wyliczy rezystancję zastępczą 50Ω. Obliczenia są wykonywane natychmiast po wprowadzeniu wartości.
Jak korzystać z kalkulatora rezystancji?
Włącz kalkulator połączeń rezystorów i wybierz typ połączenia. Następnie wprowadź wartości oporników w odpowiednie pola.
Sprawdź jednostki miary przed rozpoczęciem obliczeń. Kalkulator układów rezystancyjnych akceptuje wartości w omach (Ω).
Wynik pojawi się automatycznie po wprowadzeniu danych. System natychmiast przelicza wartości przy każdej zmianie.
Wprowadzanie danych do kalkulatora
Kalkulator połączeń rezystorów wymaga precyzyjnego wprowadzania wartości. Interfejs jest intuicyjny i prowadzi użytkownika krok po kroku. Każde pole jest odpowiednio opisane, co eliminuje ryzyko pomyłki.
System automatycznie weryfikuje poprawność wprowadzonych danych. Kalkulator obwodów elektrycznych natychmiast sygnalizuje błędne wartości. Użytkownik może szybko skorygować nieprawidłowości.
- Wybierz typ połączenia (szeregowe lub równoległe)
- Wprowadź wartość pierwszego rezystora
- Dodaj wartości kolejnych rezystorów
- Sprawdź poprawność jednostek
- Zatwierdź dane do obliczenia
Interpretacja wyników obliczeń
Kalkulator układów rezystancyjnych przedstawia wyniki w przejrzystej formie. Rezystancja zastępcza jest wyświetlana wraz z jednostką.
System automatycznie dobiera odpowiednią jednostkę miary. Wartości mogą być przedstawione w omach (Ω), kiloomach (kΩ) lub megaomach (MΩ).
Wynik można łatwo skopiować do schowka. Przelicznik połączeń oporników zachowuje precyzję obliczeń do trzech miejsc po przecinku.
Przykład: Dla trzech rezystorów 1kΩ połączonych równolegle, kalkulator oporów elektrycznych wyświetli wynik 333,33Ω. System automatycznie przekonwertował jednostki dla większej czytelności.Przykłady praktycznych obliczeń
Narzędzie do obliczania rezystorów sprawdza się w różnorodnych zadaniach. Poniżej przedstawiamy typowe przykłady obliczeń.
| Wartości początkowe | Typ połączenia | Wynik końcowy |
|---|---|---|
| 100Ω + 200Ω + 300Ω | Szeregowe | 600Ω |
| 1kΩ || 1kΩ || 1kΩ | Równoległe | 333,33Ω |
| 470Ω + (1kΩ || 1kΩ) | Mieszane | 970Ω |
Kalkulator połączeń rezystorów radzi sobie ze wszystkimi typami układów. Wyniki są natychmiastowe i precyzyjne.
Typowe błędy w obliczeniach
Najczęstszym błędem jest nieprawidłowy wybór typu połączenia. Użytkownicy czasem mylą układy szeregowe z równoległymi.
Drugim częstym problemem są niezgodne jednostki. Kalkulator obwodów elektrycznych wymaga jednolitych jednostek miary.
Zdarza się też pomijanie niektórych rezystorów w układzie. Dokładne sprawdzenie schematu jest kluczowe.
Aby uniknąć tych problemów, należy dokładnie sprawdzać schemat połączeń. Kalkulator układów rezystancyjnych posiada system weryfikacji danych. Warto też double-checkować wprowadzone wartości.
Efektywne obliczenia rezystancji - co musisz wiedzieć?
Kalkulator połączeń rezystorów to niezastąpione narzędzie w pracy z układami elektrycznymi. Automatyzuje złożone obliczenia i eliminuje ryzyko błędów matematycznych. Wystarczy prawidłowo wprowadzić dane, aby otrzymać precyzyjny wynik w kilka sekund.
Kluczem do sukcesu jest prawidłowe rozpoznanie typu połączenia - szeregowego lub równoległego. Kalkulator obwodów elektrycznych stosuje odpowiednie wzory matematyczne, ale to użytkownik musi właściwie zinterpretować schemat. Warto zawsze double-checkować wprowadzone wartości i zwracać szczególną uwagę na jednostki miary.
Dzięki automatyzacji obliczeń, przelicznik połączeń oporników pozwala zaoszczędzić cenny czas i uniknąć typowych błędów. To niezbędne narzędzie zarówno dla profesjonalistów, jak i hobbystów elektroniki.




