
Naucz się podłączać przekaźnik bistabilny Arduino krok po kroku. Poznaj schemat, programowanie i praktyczne zastosowania. Kompletna instrukcja montażu z kodem i poradami bezpieczeństwa.

Naucz się podłączać przekaźnik bistabilny Arduino krok po kroku. Poznaj schemat, programowanie i praktyczne zastosowania. Kompletna instrukcja montażu z kodem i poradami bezpieczeństwa.

Poznaj fascynujący świat projektów elektronicznych! Od migającej diody LED po zaawansowane systemy automatyki domowej - nauczymy Cię podstaw elektroniki i podpowiemy, jak zacząć własne projekty DIY.

Dowiedz się jak zrobić robota Arduino w prosty sposób. Szczegółowa instrukcja montażu, gotowy kod oraz wskazówki dla początkujących. Zbuduj własnego robota krok po kroku!

Naucz się programować mikrokontroler ATtiny2313 w środowisku BASCOM. Poznaj konfigurację, podstawowe komendy i praktyczne przykłady. Rozpocznij tworzenie własnych projektów elektronicznych już dziś.

Praktyczny poradnik konfiguracji AVR USB UART dla programistów. Poznaj krok po kroku podłączenie i inicjalizację komunikacji szeregowej między mikrokontrolerem AVR a komputerem. Unikaj typowych błędów!

Dowiedz się jak zbudować odbiornik IR do Arduino krok po kroku. Poznaj schemat połączeń, przykładowy kod oraz rozwiązania typowych problemów przy tworzeniu własnego modułu sterowania.

Zbuduj własną stację pogodową Arduino! Dowiedz się, jakie czujniki wybrać, jak je podłączyć i zaprogramować. Kompletna instrukcja montażu krok po kroku z przykładowym kodem.

Poznaj proste projekty BASCOM i rozpocznij naukę programowania mikrokontrolerów. Od migającej diody po sterownik RGB - praktyczne przykłady z kodem źródłowym i schematami krok po kroku.

Dowiedz się, jak szybko usunąć wszystkie maile z Gmaila zarówno na komputerze, jak i telefonie. Poznaj sprawdzone metody czyszczenia skrzynki, automatyzacji procesu i zabezpieczania ważnych wiadomości. Zacznij od nowa już dziś!

Naucz się profesjonalnego odliczania czasu w Arduino! Od prostych timerów po zaawansowane stopery. Kompletny poradnik z przykładami kodu i schematami połączeń.

Dowiedz się jak zrobić projekt do drukarki 3D w praktycznym wprowadzeniu do modelowania 3D. Poznaj podstawowe narzędzia, techniki i wskazówki dla początkujących projektantów.

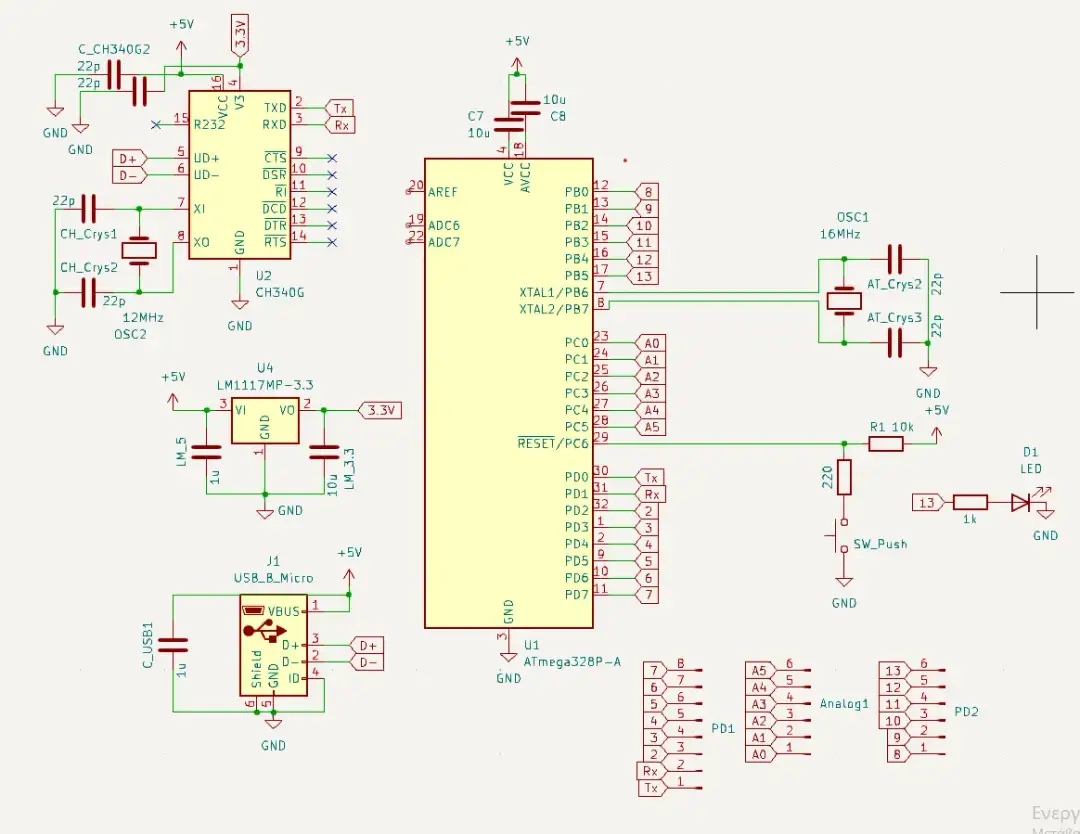
Poznaj szczegółowy schemat ATmega328P i naucz się prawidłowo podłączać wszystkie piny. Kompletna instrukcja montażu układu z listą elementów i poradami dla elektroników.

Zbuduj własną drukarkę 3D DIY w domu! Dowiedz się jak krok po kroku złożyć urządzenie z dostępnych części, skonfigurować elektronikę i przeprowadzić pierwszą kalibrację.

Dowiedz się jak prawidłowo podłączyć i zaprogramować silnik krokowy do Arduino. Szczegółowe instrukcje montażu, przykładowe kody i rozwiązania typowych problemów. Zacznij swój projekt już dziś!

Naucz się jak podłączyć i zaprogramować atmega buzzer do generowania dźwięków alarmowych i melodii. Poznaj praktyczne wskazówki oraz gotowe przykłady kodu do własnych projektów.

Poznaj 5 praktycznych projektów NodeMCU DIY - od systemu nawadniania po inteligentne oświetlenie. Szczegółowe instrukcje, schematy i kod źródłowy dla każdego projektu IoT.

Dowiedz się jak prawidłowo używać kalkulator rezystora do diody LED. Poznaj wzory, parametry i praktyczne wskazówki, które pomogą Ci bezpiecznie podłączyć diodę LED w Twoim projekcie.